近日,男同性恋av
免疫学系张丽副教授在《Frontiers in immunology》(IF=8.7864)发表题目为“Immune and non-immune cell subtypes identify novel targets for prognostic and therapeutic strategy: A study based on intratumoral heterogenicity analysis of multicenter scRNA-seq datasets in lung adenocarcinoma”的研究论文(doi: 10.3389/fimmu.2022.1046121)。免疫学2020级硕士研究生范天宇为第一作者,张丽副教授为通讯作者。该研究受到山东省自然科学基金(立项编号ZR2021MH138)资助。

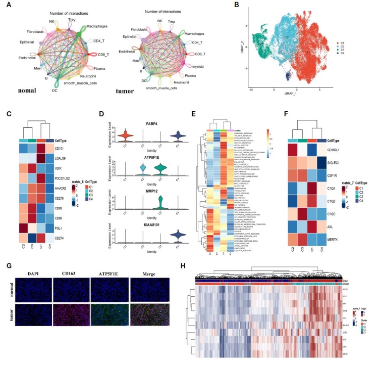
肺腺癌(LUAD)是最常见的肺癌类型,也是全球癌症相关死亡的主要原因之一。尽管传统疗法和免疫治疗的研究不断进展,LUAD的临床治疗效果远不能令人满意。由于LUAD的异质性,相同治疗方案的患者也会产生不同的药物反应和临床疗效。如何基于异质性分析确定治疗靶点对于治疗策略的设计至关重要。本研究系统分析LUAD中多个单细胞RNA测序数据库的原始数据,确定15种主要细胞类型和57种细胞亚群,揭示免疫细胞、内皮细胞、肿瘤相关成纤维细胞的肿瘤标志物和代谢模式以及与预后的相关性。进一步通过免疫荧光和流式细胞术对LUAD的临床样本进行验证和结果分析。本研究分析LUAD肿瘤微环境的异质性,助力于制定LUAD靶向治疗策略以期改善临床疗效。